1頁
2頁
3頁
4頁
5頁
6頁
7頁
8頁
9頁
10頁
11頁
12頁
13頁
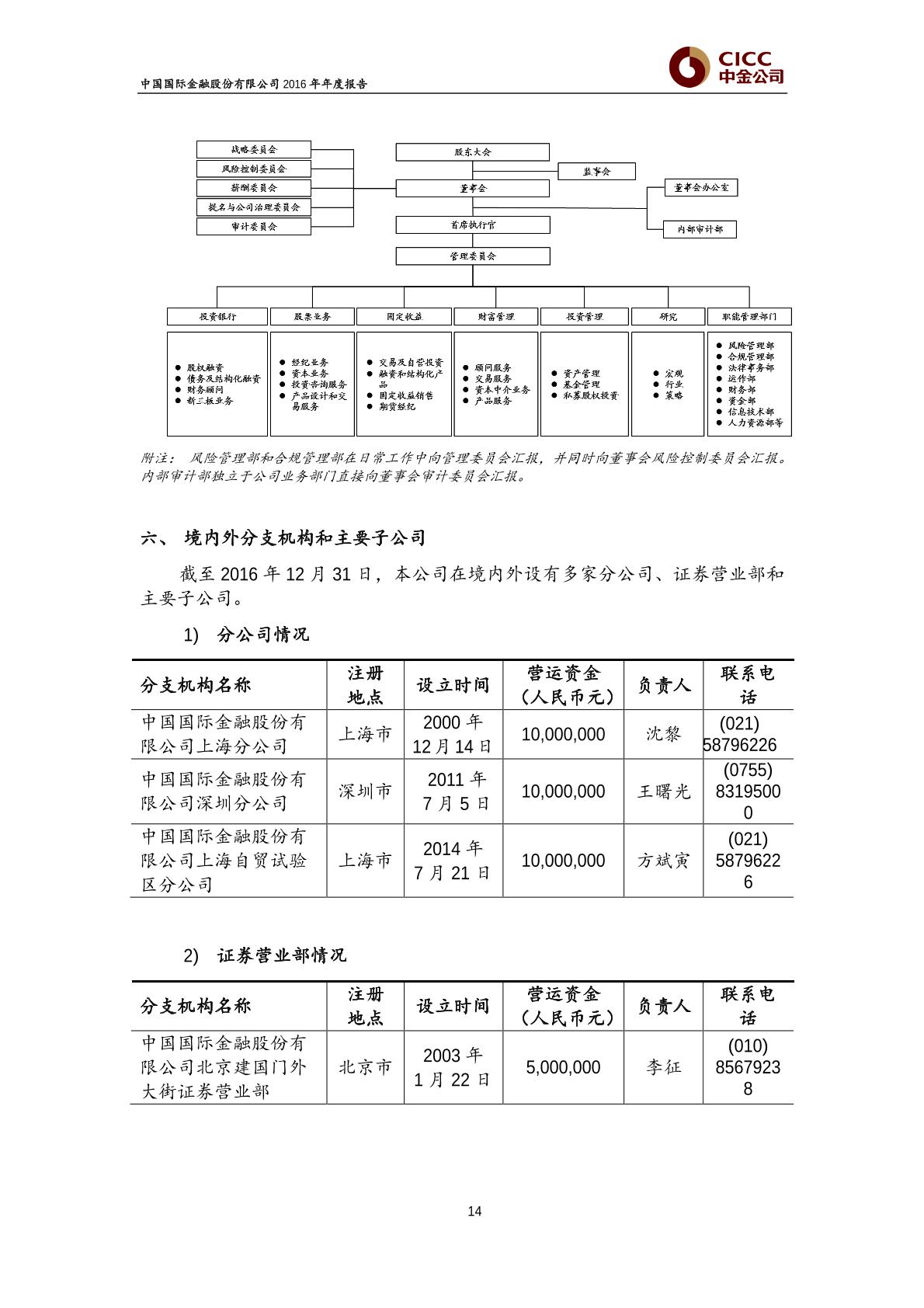
14頁
15頁
16頁
17頁
18頁
19頁
20頁
21頁
22頁
23頁
24頁
25頁
26頁
27頁
28頁
29頁
30頁
31頁
32頁
33頁
34頁
35頁
36頁
37頁
38頁
39頁
40頁
41頁
42頁
43頁
44頁
45頁
46頁